
流量开关 流量开关 1.概述: FW58(FW581、FW582、FW583、FW584)系列流量开关,可对各种液体流量进行监测和发讯控制。独特的流线型结构设计、准确稳定的性能,被广泛的应于管道中流量的监测及各种大、中、小型设备的冷却、润滑系统中。例如:发电机组、电动机、轧机、压缩机、传送系统等,当流量超过您设置的预置开关点时,它可以输出一个控制信号。这个预置开关点可以设置在量程中的任何一个位置,开关点在安装后的条件下,也可以很方便的进行调整。因此,它可以广泛的应用于油田、石油炼制、化工、乙烯、制药、冶金、电厂、造纸、食品、制酒、轻工、纺织、工业焊接、水处理等工业流量的监测。 2.特点: 流线型结构设计、坚固耐用。 磁性耦合测量系统。 安装方向任意;垂直、水平安装任意。 多种材料的选择。 测量量程宽广。 清晰的流量显示刻度、读取方便,旋转指针、分度刻度。 测量原理: 采用锥形测量管和测量靶,当流体沿着锥形管通过时,测量靶依据流量的大小而产生位移,测量靶的位移,靠弹簧平衡力的作用下,而产生平衡,通过磁耦合系统传到指示系统,而实现流量的监测和控制。 3系列测量结构: 3.2 5(16)系列测量结构:
 FW581: .管螺纹连接3/4-2 .适用于水平、垂直管道 .旋转形式刻度、分度刻度 .1或2个流量限位开关 .测量结构3或5 FW582: .法兰连接DN15-DN50/65(1/2-2) .适用于水平、垂直管道 .旋转形式刻度、分度刻度 .1或2个流量限位开关 .测量结构3或5 FS583: .法兰连接DN80(65)-DN200(3-8) .适用于水平、垂直管道 .旋转形式刻度、分度刻度 .1或2个流量限位开关 .测量结构16 FW584: .法兰连接二>DN250(10) .适用于水平、垂直管道 .旋转形式刻度、分度刻度 "1或2个流量限位开关(内置大功率继电器) .测量结构16 3. 3指示器形式: FW581, FW582, FW583, FW584标准型流量开关由7型指示器构成。按测量量程划分为1/10分度的刻度盘,可以一般化的观察流量,7型指示器构成的流量开关可不中断管道流,就可以方便地调整开关报警点。 FW581, FW582, FW583流量开关由1型指示器构成。对应测量量程划分为l'h, 1/ nui, m3/h刻度盘,圆形度盘、旋转指针可以方便地观察流量,1型指示器构成的流量开关可不中断管道流量,就可以方便地调整开关报警点。  3.4普通标准型开关技术参数: FW581-584流量开关可设置有一个或二个控制开关.可在整个测程内进行调整。无特殊要求的一般限位开关K1和K2 的大功率是10VA对于更大触点功率(大1200VA)的要求,我们采用KU!或KU2继电器。 代号一具体形式一技术参数 KI 1个双稳态限位开关.可设置与大与小流量点上大1OVA(Max.200V AC-/ Max.0.5A) K2 2个双稳态限位开关,可设置与大与小流量点上:大1OVA(Max.200V AC-/ Max.05A) KV11个带有继电器的双稳态限位开关二大1200VA(Max.250V AC-/ Max. 5A) KV2 2个带有继电器的双稳态限位开关二大1200VA(Max.250V AC-/ Max. 5A) 控制继电器技术参数 供电:220/1 10/24/24V AC,24V DC 响应时间二(5-20)ms 防护等级二IP65
5隔爆型流a开关技术参数: .隔爆型流量开关是带有铝合金隔爆外壳的 FW581-584型流垦开关,其防爆性能符合GB38362的规定。 注:隔爆型流且开关,不可带有1型或7型指示器。 .防爆标志Exd ll BT3/T4 .高供电电压220V AC .大电流0.5A .电气间隙220VAC时,大于6mm .爬电距离220VAC时,大于12mm .高允许表面温度T3:200 'C .引入装置采用压盘式和管连接式,有外接地螺栓及 接地符号。 .隔爆型流量开关的灌封:a封材料为环氧树脂胶及 玻璃纤维物.干爆时间24小时。 .防护等级:IP65 6高温型流量开关: .H2型结构可适用于介质温度低于200r- .H3型结构可适用于介质温度低于30070 .在高温情况下不可以安装FW581-584类型的指示器 及继电器。H2型干簧管安装于不锈钢支架上,H3型 干簧管安装于PTFE支架上.支架直接安在测量客 体壳体上。 .300nun长的连接线由硅胶电缆(H2型)或玻璃纤维 电缆(H3型)组成并配有铸铝接线盒。对于FW581 和FW582, H2类型的密封圈由硅橡胶制成,对于H3 类型都采用焊接结构。  * 注意事项: 隔爆产品在正常或规定故障情况下,以及在允许介质高工作温度下,其产品内外零部件表面不得高于该产品相应温度组别要求的温度。引入装置采用压盘式和管连接式,有外接地螺栓及接地符号,安装时应确保接地正确及接地可靠。 流量表 技术参数
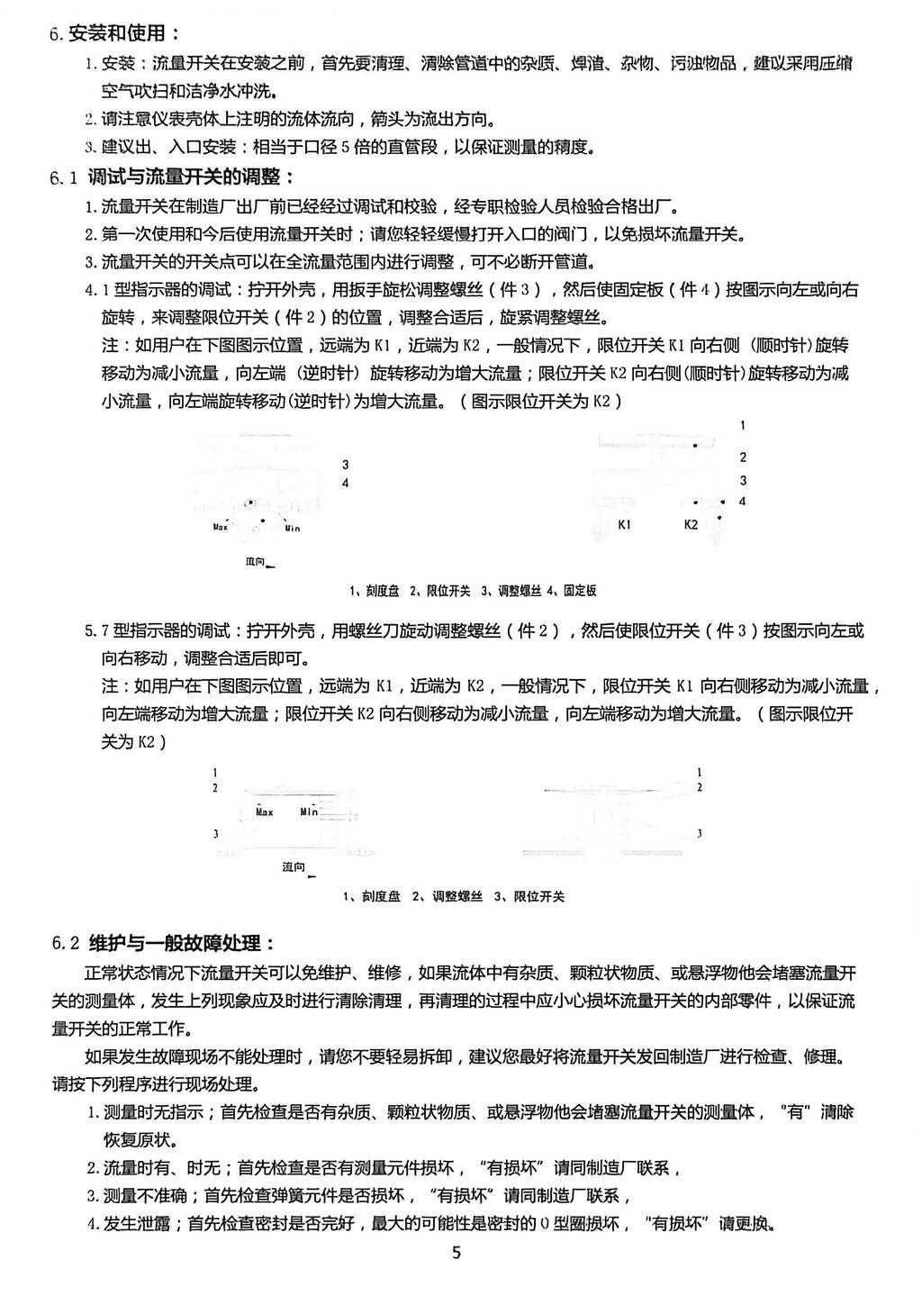
7.法兰尺寸表(DIN2501) FW581采用 GB7306-87密封管螺纹标准 8.安装和使用 安装流量开关在安装之前,首先要清理、清除管道中的杂质、焊渣、杂物、污浊物品,建议采用压缩空气吹扫和洁净水冲洗。 请您注意仪表壳体上标明的流体流向,箭头为流出方向。 建议出、入口安装;相当于口径 5倍的直管段,以保证测量精度。 调试与流量开关点的调整 1. 流量开关在制造厂出厂前已经经过调试和校验,经专职检验人员检验合格出厂。 2. 一次使用和今后使用流量开关时;请您轻轻缓慢打开入口的阀门,以免损坏流量开关。 3. 流量开关的开关点可以在全流量范围内进行调整,可不必断开管道。 4. 3型指示器的调试:拧开外壳,常闭(N/C)触点由绿色窗口指示,常开(N/O)型触点由黑色窗口指示。根据您所需要流量值的控制点,进行测量量程的调整,对于相应的颜色用螺丝刀来调整控制开关的位置。 5. 1型指示器的调试:拧开外壳,根据您所需要流量值的控制点,进行测量量程的调整,对于相应的颜色用螺丝刀来调整控制开关的位置。 8.2维护与一般故障处理 正常状态情况下流量开关可以免维护、维修,如果流体中有杂质、颗粒状物质或悬浮物,将堵塞流量开关的测量体,发生上列现象应及时进行清除清理,再清理的过程中应小心不能损坏流量开关的内部零件,以保证流量开关的正常工作。如果发生故障现场不能处理时,请您不要轻易拆卸,建议您好将流量开关发回制造厂进行检查、修理。请按下列程序进行现场处理。 测量时无指示;首先检查是否有杂质、颗粒状物质或悬浮物会堵塞流量开关的测量体,“有”清除,恢复原状。 流量时有、时无;首先检查是否有测量元件损坏,“有损坏”请同制造厂联系, 测量不准确;首先检查弹簧元件是否损坏,“有损坏”请同制造厂联系, 发生泄漏;首先检查密封是否完好,大的可能性是密封的 O型圈损坏,“有损坏”请更换。 技术参数
FW581管螺纹连接FW582法兰连接指示器 1流量范围(l/h)压力损失 △ P amx(kPa) 指示器 7流量范围(l/h)压力损失 △ P amx(kPa)3/4"DN1520-1608.5 60-16035.0 50-40015.0 100-25035.0 150-100045.0 150-40010.0 300-250045.0 250-60025.0 -- 400-100010.01"DN25200-160010.0 600-160011.0 300-250020.0 1000-250015.0 500-400040.0 1600-400015.01/2"DN40500-4007.0 -- 800-60011.0 2500-600010.0 1200-1000015.0 4000-1000025.02"DN50/601200-100008.0 6000-1600011.02000-1600025.0 8000-2000015.02500-2000035.0 --7500-3000035.0 --FW583法兰连接指示器 7流量范围(m3/h)编号指示器 1流量范围(m3/h)编号压力损失 △ P amx(kPa)DN8010-2516081--1.0 15-401608210-40160861.5 20-501608312-50160871.0 25-601608416-60160881.0 30-701608520-70160891.0DN10015-4016101--1.0 25-601610215-60161062.0 30-801610320-80161071.5 40-1001610425-100161082.0 50-1201610530-120161093.0DN12525-8016121--2.040-1001612225-100161262.550-1201612330-120161272.560-1501612440-150161282.570-2001612545-180161293.0 40-10016151--3.060-1501615240-150161563.070-2001615345-180161573.590-2201615460-220161583.5100-2501615565-250161593.0 60-15016201--3.570-20016202--4.080-2201620350-220162054.5100-2501620470-250162064.0FW584流体流速(m/s)刻度比率 0.2-0.41:2DN250(10")0.4-11:2.51-41:441:4 FW581FW582FW583FW584测量范围()流量(m3/h)流速(m/s)0.15-30 -0.15-30 -20-250 --0.35-4连接 管螺纹(G")(R)3/4" -2"---法兰 DIN,HG,-DN15-DN50(65)DN80(65)-DN200DN150管道安装GB,ANSI,JIS-1/2" -2"(2 1/2")3"(2 1/2")-8"6"测量系统 靶片、锥形管33--靶片、喷嘴55--靶片--1616指示分度刻度旋转刻度7 17 17 17 -流体流向 垂直 /自下而上VUVUVU-/自上而下UDUDUD-水平 /任意方向HHHH大操作压力 标准型 管螺纹4.0MPa---法兰 DIN2501-4.0MPa, 1.6MPa(DN65)1.6MPa, 4.0MPa(DN80)1.6MPa 1.0MPa(DN200) ANSI-150 lbs(2 1/2")150 lbs(8") 特殊要求根据要求根据要求根据要求根据要求介质温度(℃) 标准≤ 85≤ 85≤ 85≤ 85通风壳体≤ 100≤ 100≤ 100≤ 100高温类型 (无指示器)H2≤ 200≤ 200≤ 200≤ 200H3≤ 300≤ 300≤ 300≤ 300介质粘度 mPa.s标准特殊类型≤ 30> 30≤ 30> 30≤ 30> 30≤ 30> 30开关点的重复性± 2.5%± 2.5%± 2.5%± 2.5%流量测量精度(指示器 1)± 12%± 12%± 12%± 12% |
没有评价数据